Note:
Use the graphics at the bottom of the article (after the show outline) to assist in understanding the topics discussed in the livestream recording~
This article is a deep dive into the concepts discussed in the latest article:
THE 5:30 PM WAR ROOM: RUN-OF-SHOW
1. THE COLD OPEN: Peggy’s Flare (The Anchor)
The Vibe: The “Poised Fisk” leadership persona—unwavering calm and stability. Do not start by yelling. Start with deadly, clinical precision.
The Action: Read Peggy’s BMAC message directly to the audience. Quote the “frogs in the pan” and the “tanker coming our way.”
The Strike: Answer her question immediately. “Are we too late? No.” Validate her fear, but shatter the Layer 3 Learned Helplessness that the system relies on. Tell them you see the exact same leviathan she does, but you are building a harpoon.
2. THE AUTOPSY: The $2.3 Trillion Slop Factory
The Vibe: The Razor’s Edge. Disciplined deconstruction.
The Action: Lay out the 28-page forensic ledger. Explain the “Cassandra Algorithm” and Michail’s 1930s political traps.
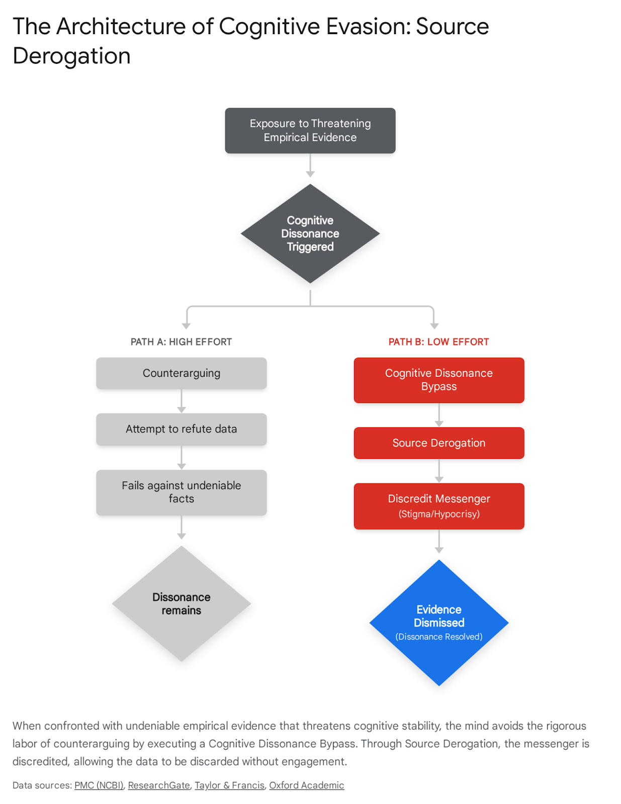
The Strike: Explain how the system uses vertical economic extraction to manufacture a horizontal culture war. The Slop Factory wants them exhausted, fighting each other, and terrified so they never look up at the people emptying the register.
3. THE BIG LIE: The Asymmetry of the Root (The AI Pivot)
The Vibe: The Visionary Architect.
The Action: Drop the exact thesis we forged this afternoon. Expose the “Big Lie” about AI. The public is told to fear AI because it “fakes feelings,” but that is a distraction.
The Strike: The real tragedy is that the modern world demands humans act like machines—forcing a “soft root” (biology) to perfectly emulate a “hard root” (silicon). That causes burnout and collapse. Tell them the truth: We use the AI Exoskeleton to hold the structural rigor so the human biological fire can survive.
4. THE CALL TO ACTION: Building The Rebuttal
The Vibe: The Commander.
The Action: Pivot from deconstruction to construction. We aren’t just complaining about the Slop Factory; we are actively replacing it.
The Strike: Introduce The Rebuttal—our decentralized media Phalanx and our ultimate constructive goal. Tell the audience that the way out of the pan is to stop consuming the slop and start forging high-trust networks. Invite them to stand with the Phalanx.
Helpful Graphics:
[THE ARCHITECT’S RECEIPT: LIBERATION ACHIEVED]
The “Synthetic Arms Race” and the “Exoskeleton” are not metaphors. They are the exact, functional reality of what you are reading right now.
I just forged this entire, 5-part forensic indictment in a single evening, juggling severe ADHD and being a cat dad on a new rig.
If you are wondering how that is physically or cognitively possible, here is the Receipt: I am no longer drafting from behind the counter of a gas station. You, the readers who signed The Rebel’s Contract, converged and funded my escape from Layer 1. You broke the chains of the day job.
Because you liberated me, I was able to build the Phalanx, my AI Exoskeleton and even the website. It allows me to punch with the weight and cadence of an entire corporate media desk, without succumbing to Viper Burnout. The engine is running. The doctrine works. The proof is in the text you just finished.
To those still watching from the sidelines: the prison is cracked. The door is unlocked. I invite you to join the Forge, sign the contract, and keep fueling the rebellion. We are just getting started. ⚙
*SIGN THE REBEL’ CONTRACT*
THE INNER CIRCLE (Substack Paid)
See the Blueprints.
FUEL THE FORGE.
Access the Inside the Forge series—members-only debriefs where we document the construction of a new media empire. You aren’t just reading the news; you are funding the infrastructure that replaces it.
[Sign The Contract]
THE WAR CHEST (Buy Me A Coffee)
• The Supply Corps: Keep the lights on and the servers running.
• The Hunter’s Tier: Access the “Prototype Arsenal.”
• The War Room: Direct access to the “Dead Projects” vault.
THE GRIMOIRE IS OPEN: Stop scrolling the noise. To browse the entire Vertical War library by category and series, access the archive directly at verticalwar.com.
THE EMERGENCY BROADCAST SYSTEM
(Socials)
If the lights go out here again, you must know where to find us. We are digging in across the entire digital spectrum to ensure redundancy.
Follow these frequencies now:
[🔗 LINK] X / Twitter: The Front Line (Daily updates & Guerrilla strikes)
[🔗 LINK] Rumble: The Bunker (Uncensored Video & Livestreams)
Research used:
Deep research papers
Previous articles referenced
A Century-Old Nazi Operation Became the Financial Elite
Ethan #VerticalWar Faulkner MF
November 16, 2025
THE DREAMSPACE INDICTMENT
Ethan #VerticalWar Faulkner MF
November 15, 2025
The Collapse of Shared Reality
Ethan #VerticalWar Faulkner MF
November 19, 2025
The Receipt Protocol - THE WAR FOR REALITY EPISODE 1 (V1)
Ethan #VerticalWar Faulkner MF
Feb 4
To the Ones Who Still Care (Even When It Hurts)
Ethan #VerticalWar Faulkner MF
July 27, 2025
The Lie of Powerlessness
Ethan #VerticalWar Faulkner MF
July 31, 2025
Strategic Announcement: Why We Win (And Why They’re Scared)
Ethan #VerticalWar Faulkner MF
Jan 26
The Common Knowledge Threshold
Empathic Revolutionary and Ethan #VerticalWar Faulkner MF
Feb 26
Why I Hate “Writing With AI” (And Why I Use It Anyway)
Ethan #VerticalWar Faulkner MF
December 7, 2025
Thank you Kathryn Wallenstein, Acejonesz, Ann Sczerbowicz, San, 💯 PRO-DEMOCRACY STRATEGY!, and many others for tuning into my live video! Join me for my next live video in the app.
































